Payment Execution API documentation

1. Introduction

The Payment Execution (PE) API allows clients to make credit and debit payments using Treasury accounts in their e-commerce applications. With this API, you can create deposits (known as receive orders in Fortris) and payouts (known as send orders) and receive updates about them through callback services.

The API ensures secure communication and lets you control who can view and authorize payments. Payments are processed similarly to those done manually by a Treasury operator.

2. Communications

The PE API is designed with strong security in four key areas:

  1. Authentication and data integrity: Verifies that the data comes from a trusted source and hasn’t been tampered with.

  2. Encryption: Protects your data as it travels over the internet, by encoding data in a format that is not readable or understandable without the key and secret.

  3. Replay attack prevention: Stops attackers from repeating a valid data transmission.

  4. Trusted connections: Only approved IP addresses can access the API.

2.1. Authentication and data integrity

To use the PE API, two unique values are needed:

  1. Client Key: This identifies your client and must be included in all requests.

  2. Secret: Used to verify the integrity of the data in your messages and to authenticate you on each request.

Find out more about how to generate the key and secret and how they should be included on the request.

2.2. Encryption

All communications are encrypted using HTTPS to ensure secure data transfer.

2.3. Replay attack prevention

To prevent replay attacks, each request must include a unique number called a nonce. This number must be higher than the one used in the previous request.

2.4. Trusted connections

You need to whitelist your IP addresses with Customer Support to use the PE API. This makes sure only trusted connections can access the API.

3. Backward Compatibility

The PE API ensures backward compatibility, meaning old versions still work even after updates. Here’s what it means:

3.1. Stable functionality

These parts of the API won’t change unexpectedly:

  • existing request parameters

  • existing response and callback fields

  • required HTTP request headers

3.2. Flexible functionality

These parts of the API might be updated:

  • optional request parameters

  • new values for existing parameters

  • optional HTTP request headers

  • new fields in API responses and callbacks

  • deprecated features might be removed after notice

  • the order of fields in responses or callbacks

4. Security

4.1. Key and Secret

You need a key and a secret to use the API. The key identifies you, and the secret is used to create a signature for each request. Include these in your request headers exactly as provided.

The following table shows how each value must be added to the request header:

Header name Value

key

key

signature

HMAC-SHA512(uri + sha256(payload), base64decoded(Secret))

Keep your key and secret safe and don’t share them with anyone.

4.2. Nonce

A nonce is a unique value that helps prevent replay attacks. Each new request must have a nonce that is greater than the previous one.

5. Getting started

5.1. Get your secret

To start using the PE API, generate a new key and secret by following these steps:

  1. Generate a pair of private and public keys:

    openssl genrsa -out privatekey.txt 1024
    
    openssl rsa -in privatekey.txt -pubout -out publickey.txt
    The first command generates the private key privatekey.txt. The second command uses the private key to generate the public key publickey.txt. The file named key.txt will contain the base64 encoded secret that should then be used to generate HMAC signatures.
  2. Send the public key to Customer Support.

  3. Customer Support will send back your encrypted secret:

    {
      "key": "<new-client-key>",
      "encryptedSecretBase64Encoded": "<encoded-encrypted-secret>"
    }

    You’ll then decode and decrypt this secret to use it for generating HMAC signatures.

  4. Firstly, decode the secret using:

    echo "<encoded-encrypted-secret>" > key.bin.enc
    
    base64 --decode -i key.bin.enc -o key.bin
    If you’re using the older base64 version, use base64 -d key.bin.enc > key.bin
  5. Then, decrypt it using:

    openssl rsautl -decrypt -inkey privatekey.txt -in key.bin -out key.txt

5.2. Signature calculation

Each request to the PE API needs a valid signature and you must make sure to validate this signature to ensure data integrity.

A valid signature has this structure:

signature = HMAC-SHA512(url + sha256(payload), base64decoded(Secret))

Follow these steps to generate the signature:

  1. Get the URL path of the operation (excluding the hostname). For example:

    http://psp/deposits/create
    String url="/deposits/create";
  2. Create a SHA-256 hash of the payload:

    String payload = "{\n" +
                    "\t\"accountId\": \"00000000-0000-0000-0000-00000000000\",\n" +
                    "\t\"reference\": \"00000000000000\",\n" +
                    "\t\"callbackUrl\": \"http://localhost:0000/\",\n" +
                    "\t\"expiryDate\": \"2020-01-02T03:04:05.123Z\",\n" +
                    "\t\"requestedAmount\": {\n" +
                    "\t\t\"amount\": 1.00,\n" +
                    "\t\t\"currency\": \"USD\"\n" +
                    "\t},\n" +
                    "\t\"nonce\":1\n" +
                    "}";
    
    String sha256Hex = DigestUtils.sha256Hex(payload);
  3. Combine the URL and hash, then apply HMAC-SHA512 using your secret:

    String computedSignature = url + sha256Hex;
    byte[] keyInBytes = Base64.getDecoder().decode(secretBase64Encoded);
    String signatureHeader = new HmacUtils(HmacAlgorithms.HMAC_SHA_512, keyInBytes).hmacHex(computedSignature);

Include this signature in the request headers.

5.2.1. Example

With those values and secret in base64: bXlzZWNyZXQ=`

sha256HexOfPayload=99ccff6cf3ceba5f571b5b6bc6592156dda97c534af9c67635792cffded7db05
urlPlusSha256HexOfPayload=/deposit/create/99ccff6cf3ceba5f571b5b6bc6592156dda97c534af9c67635792cffded7db05
signature=9cced59ae5987fa669f3fe0ef533df32d1e948e58014327f95402090480e449e3faa3290f37f1ed66bd5ffd053539651826591a7a72666809b7203c9e6eaaf18

5.2.2. Changes to the signature algorithm for V3

Some endpoints for V3, like "get balances" or "find deposits," use query parameters and don’t have a request body. In these cases, the query string must be included in the signature calculation to ensure a secure request. Here’s the formula for generating a valid signature when there’s no request body:

signature = HMAC-SHA512(urlWithQueryString, base64decoded(Secret))

For example, when calling "find deposits" at the following URL:

https://psphost/v3/deposits?depositIds=b9f1a951-f7f3-4dc8-878b-cb7ec1810ad7&queryDate=2024-01-01T15:23:48.359Z

The urlWithQueryString would be:

/v3/deposits?depositIds=b9f1a951-f7f3-4dc8-878b-cb7ec1810ad7&queryDate=2024-01-01T15:23:48.359Z
The query string should not be encoded.

For GET requests, the signature should be generated only from the urlWithQueryString. There is no need to calculate a hash from an empty request body, as required in the original algorithm.

The order of query parameters for signature verification will always match the order in which they appear in the HTTP request. However, if the same query parameter appears multiple times, they must be grouped together and not split by other parameters. For example:

  • Incorrect: ?param1=a&param2=b&param1=c

  • Correct: ?param1=a&param1=c&param2=b or ?param2=b&param1=a&param1=c

For POST requests, the signature algorithm remains the same as in the old API, as described in the PSP documentation. If a query parameter is provided, use this formula:

signature = HMAC-SHA512(urlWithQueryString + sha256(payload), base64decoded(Secret))

5.3. IP Whitelist

To receive payment updates via callbacks, you need to whitelist your IP addresses. You can send a list of IP addresses to Customer Support.

5.4. Setup PSP accounts

Ensure you have at least one valid PE account set up and activated in Treasury.

6. Deposits

6.2. Address verification

To enhance security during the deposit process you can use address verification. Address verification creates a digital signature of the address payload and sends it back as a part of the response.

Use the field called verificationSignature to ensure that the address is valid and has not been tampered with. You can find the new field in Appendix B: Callback Samples under 10.B.1 Deposits.

To validate the signature of each address, you need to:

  1. Ask Customer Support for your public key to validate the signatures.

  2. Build the signed payload organizationId#walletId#address.

  3. Verify the signature using the algorithm SHA512withRSA.

Below, you’ll find an example of the verification process in Java:

private boolean isSignatureValid(String organizationId,
                                 String walletId,
                                 String address,
                                 String verificationSignature,
                                 String base64PublicKey) throws GeneralSecurityException {

    var publicKey = convertFromPublicKey(base64PublicKey);
    var payloadBytes = String.join("#", organizationId, walletId, address).getBytes(UTF_8);
    var addressSigningAlgorithm = Signature.getInstance("SHA512withRSA");
    addressSigningAlgorithm.initVerify(publicKey);
    addressSigningAlgorithm.update(payloadBytes);
    return addressSigningAlgorithm.verify(Base64.getDecoder().decode(verificationSignature));
}

private PublicKey convertFromPublicKey(String publicKey) {
    return Try.of(() -> {
        var asymmetricKeyFactory = KeyFactory.getInstance("RSA");
        var X509publicKey = new X509EncodedKeySpec(Base64.decodeBase64(publicKey));
        return asymmetricKeyFactory.generatePublic(X509publicKey);
    }).get();
}

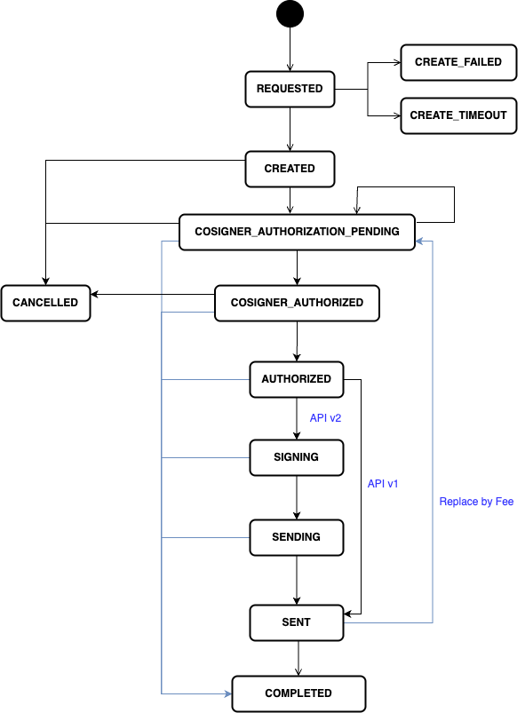
7. Payouts

8. Account balance

The API provides an endpoint to check the balance of a PE account, available in both fiat and cryptocurrency.

8.1. Missing exchange rate

If the exchange rate isn’t available, only the cryptocurrency balance will be shown.

8.2. Account balance structure

Account balances are categorized as:

  • Total balance: All confirmed funds, plus any pending funds that are incoming or outgoing.

  • Confirmed funds: All funds that have been confirmed and that are yours.

  • Unconfirmed funds: All incoming funds that haven’t been confirmed yet, minus all outgoing funds that haven’t been confirmed yet.

  • Available balance: The confirmed funds, minus the unconfirmed sent funds and the locked balance - these are funds that you can spend.

  • Locked funds: Funds that are pending to be broadcast to the blockchain.

  • Unconfirmed sent balance: Funds that have been broadcast and are waiting to be confirmed in the blockchain.

  • Unconfirmed change balance: Funds that are in the process of being consolidated. These are included in the available balance, as they can be spent before they are confirmed (as they come from a Fortris account instead of an external one).

9. Callbacks

Callbacks notify you about updates to your payments. Each callback includes a:

  • callback ID: a unique identifier

  • callback type: the type of event that triggered the callback

Callbacks ensure you receive timely updates and retry if the initial delivery fails. Validate the signature included with each callback for data integrity.

9.1. Deposit callbacks

Callbacks for deposits are sent when:

  • a new deposit address is created - DEPOSIT_CREATED

  • there are issues during deposit creation - DEPOSIT_CREATION_FAILED

  • it takes too long to create a deposit - DEPOSIT_CREATION_TIMEOUT

  • funds are detected but not confirmed - DEPOSIT_RECEIVING_FUNDS

  • a user marks the corresponding receive order in Treasury as void - DEPOSIT_VOID

  • the deposit expires in the system without any payment being made - DEPOSIT_EXPIRED

  • payments to the address are confirmed - DEPOSIT_COMPLETED

9.2. Payout callbacks

Callbacks for payouts are sent when:

  • a new payout is created - PAYOUT_CREATED

  • there are issues during payout creation - PAYOUT_CREATION_FAILED

  • the payout creation times out - PAYOUT_CREATION_TIMEOUT

  • the payout requires further authorization - PAYOUT_REQUIRES_AUTHORIZATIONS

  • the payout is fully authorized - PAYOUT_COSIGNER_AUTHORIZED

  • the transaction signing process has started - PAYOUT_SIGNING

  • the transaction broadcasting process has started - PAYOUT_SENDING

  • payout is broadcasted to the blockchain - PAYOUT_SENT

  • payout is confirmed - PAYOUT_COMPLETED

  • a Treasury user cancels the associated send order - PAYOUT_CANCELLED

10. Appendices

Appendix A: Code samples

10.A.1. Generate a valid signature for a request

Example
<?php
    $secretBase64Encoded = '<YOUR_SECRET_BASE64_ENCODED_HERE>';
    $url = '/deposits/create';
    $payload = "{\n" .
                "\t\"accountId\": \"00000000-0000-0000-0000-00000000000\",\n" .
                "\t\"reference\": \”00000000000000\",\n" .
                "\t\"callbackUrl\": \"http://somehost.com\",\n" .
                "\t\"expiryDate\": \"2020-01-02T03:04:05.123Z\",\n" .
                "\t\"requestedAmount\": {\n" .
                "\t\t\"amount\": 1.00,\n" .
                "\t\t\"currency\": \"USD\"\n" .
                "\t},\n" .
                "\t\"nonce\”:1\n" .
                "}";

    echo hash_hmac('sha512', $url . hash('sha256', $payload), base64_decode($secretBase64Encoded));
?>

Appendix B: Callback samples

10.B.1. Deposits

Deposit created
{
  "callbackId":"00000000-0000-0000-0000-00000000000",
  "callbackType":"DEPOSIT_CREATED",
  "depositId":"00000000-0000-0000-0000-00000000000",
  "reference":"00000000000000",
  "creditOrderAlphanumericId":"AAAAAA",
  "requestedAmountInFiat":{
    "amount":1.00,
    "currency":"USD"
  },
  "requestedAmountInCrypto":{
    "amount":1.00000000,
    "currency":"XBT"
  },
  "fixedExchangeRate":{
    "rate":1.00000000,
    "fromCurrency":"USD",
    "toCurrency":"XBT",
    "measuredDate":"2020-01-02T03:04:05.123Z"
  },
  "depositState":"CREATED",
  "expiryDate":"2020-01-02T03:04:05.123Z",
  "receiverAddress":"A11aAAa111A1Aa1aAAa111aaA1A11A1aAaAAA1aaA1Aaa1A11A11A1AAA1A1AaaA",
  "verificationSignature": "+qITVtPMKczDVFW/v1OiQNUQpHEN239O6+jOQYYUuKLFogItgGVe6EQutEUs41VCRUmzk=",
  "receivedFunds":[],
  "totalReceivedAmountInCrypto":{
    "amount":1.00000000,
    "currency":"XBT"
  },
  "totalReceivedAmountInFiat":{
    "amount":1.00,
    "currency":"USD"
  }
}
Deposit created with an address already used
{
  "callbackId":"00000000-0000-0000-0000-00000000000",
  "callbackType":"DEPOSIT_COMPLETED",
  "depositId":"00000000-0000-0000-0000-00000000000",
  "reference":"00000000000000",
  "creditOrderAlphanumericId":"AAAAAA",
  "requestedAmountInFiat":{
    "amount":1.00,
    "currency":"USD"
  },
  "requestedAmountInCrypto":{
    "amount":1.00000000,
    "currency":"XBT"
  },
  "fixedExchangeRate":{
    "rate":1.00000000,
    "fromCurrency":"USD",
    "toCurrency":"XBT",
    "measuredDate":"2020-01-02T03:04:05.123Z"
  },
  "depositState":"COMPLETED",
  "expiryDate":"2020-01-02T03:04:05.123Z",
  "receiverAddress":"A11aAAa111A1Aa1aAAa111aaA1A11A1aAaAAA1aaA1Aaa1A11A11A1AAA1A1AaaA",
  "verificationSignature": "+qITVtPMKczDVFW/v1OiQNUQpHEN239O6+jOQYYUuKLFogItgGVe6EQutEUs41VCRUmzk=",
  "receivedFunds":[
    {
      "txHash":"000000000000000000000000000000000000000000000",
      "amount":{
        "amount":1.00000000,
        "currency":"XBT"
      },
      "createdDate":"2020-01-02T03:04:05Z",
      "confirmedDate":"2020-01-02T03:04:05Z",
      "state":"CONFIRMED",
      "rate":{
        "rate":1.00000000,
        "fromCurrency":"XBT",
        "toCurrency":"USD",
        "measuredDate":"2020-01-02T03:04:05Z"
      },
      "transactionId": "AAAAAA",
      "confirmations": 1
    }
  ],
  "duplicatedFromDepositId": "00000000-0000-0100-0000-00000000000",
  "totalReceivedAmountInCrypto":{
    "amount":1.00000000,
    "currency":"XBT"
  },
  "totalReceivedAmountInFiat":{
    "amount":1.00,
    "currency":"USD"
  }
}
Fortris usually generates a new receive address for each new receive order. If you choose to save a receive address and make further payments to it, Fortris will send a callback of DEPOSIT_COMPLETED, but with an additional entry in the body of duplicatedFromDepositId.
Deposit creation failed
{
  "callbackId":"00000000-0000-0000-0000-00000000000",
  "callbackType":"DEPOSIT_CREATION_FAILED",
  "error":{
    "details":"error details"
  },
  "depositId":"00000000-0000-0000-0000-00000000000",
  "reference":"00000000000000",
  "requestedAmountInFiat":{
    "amount":1.00,
    "currency":"USD"
  },
  "requestedAmountInCrypto":{
    "amount":1.00000000,
    "currency":"XBT"
  },
  "fixedExchangeRate":{
    "rate":1.00000000,
    "fromCurrency":"USD",
    "toCurrency":"XBT",
    "measuredDate":"2020-01-02T03:04:05.123Z"
  },
  "depositState":"CREATE_FAILED",
  "expiryDate":"2020-01-02T03:04:05Z",
  "receivedFunds":[],
  "totalReceivedAmountInCrypto":{
    "amount":1.00000000,
    "currency":"XBT"
  },
  "totalReceivedAmountInFiat":{
    "amount":1.00,
    "currency":"USD"
  }
}
Deposit creation timeout
{
  "callbackId":"00000000-0000-0000-0000-00000000000",
  "callbackType":"DEPOSIT_CREATION_TIMEOUT",
  "error":{
    "details":" Timeout creating deposit"
  },
  "depositId":"00000000-0000-0000-0000-00000000000",
  "reference":"00000000000000",
  "requestedAmountInFiat":{
    "amount":1.00,
    "currency":"USD"
  },
  "requestedAmountInCrypto":{
    "amount":1.00000000,
    "currency":"XBT"
  },
  "fixedExchangeRate":{
    "rate":1.00000000,
    "fromCurrency":"USD",
    "toCurrency":"XBT",
    "measuredDate":"2020-01-02T03:04:05.123Z"
  },
  "depositState":"CREATE_TIMEOUT",
  "expiryDate":"2020-01-02T03:04:05Z",
  "receivedFunds":[],
  "totalReceivedAmountInCrypto":{
    "amount":1.00000000,
    "currency":"XBT"
  },
  "totalReceivedAmountInFiat":{
    "amount":1.00,
    "currency":"USD"
  }
}
Deposit receiving funds
{
  "callbackId":"00000000-0000-0000-0000-00000000000",
  "callbackType":"DEPOSIT_RECEIVING_FUNDS",
  "depositId":"00000000-0000-0000-0000-00000000000",
  "reference":"00000000000000",
  "creditOrderAlphanumericId":"AAAAAA",
  "requestedAmountInFiat":{
    "amount":1.00,
    "currency":"USD"
  },
  "requestedAmountInCrypto":{
    "amount":1.00000000,
    "currency":"XBT"
  },
  "fixedExchangeRate":{
    "rate":1.00000000,
    "fromCurrency":"USD",
    "toCurrency":"XBT",
    "measuredDate":"2020-01-02T03:04:05.123Z"
  },
  "depositState":"RECEIVING_FUNDS",
  "expiryDate":"2020-01-02T03:04:05.123Z",
  "receiverAddress":"A11aAAa111A1Aa1aAAa111aaA1A11A1aAaAAA1aaA1Aaa1A11A11A1AAA1A1AaaA",
  "verificationSignature": "+qITVtPMKczDVFW/v1OiQNUQpHEN239O6+jOQYYUuKLFogItgGVe6EQutEUs41VCRUmzk=",
  "receivedFunds":[
    {
      "txHash":"000000000000000000000000000000000000000000000",
      "amount":{
        "amount":1.00000000,
        "currency":"XBT"
      },
      "createdDate":"2020-01-02T03:04:05Z",
      "state":"UNCONFIRMED",
      "rate":{
        "rate":1.00000000,
        "fromCurrency":"XBT",
        "toCurrency":"USD",
        "measuredDate":"2020-01-02T03:04:05Z"
      },
      "transactionId": "AAAAAA",
      "confirmations": 0
    }
  ],
  "totalReceivedAmountInCrypto":{
    "amount":1.00000000,
    "currency":"XBT"
  },
  "totalReceivedAmountInFiat":{
    "amount":1.00,
    "currency":"USD"
  }
}
Deposit receiving funds - multiple payments
{
  "callbackId":"00000000-0000-0000-0000-00000000000",
  "callbackType":"DEPOSIT_RECEIVING_FUNDS",
  "depositId":"00000000-0000-0000-0000-00000000000",
  "reference":"123456",
  "creditOrderAlphanumericId":"AAAAAA",
  "requestedAmountInFiat":{
    "amount":1.00,
    "currency":"USD"
  },
  "requestedAmountInCrypto":{
    "amount":1.00000000,
    "currency":"XBT"
  },
  "fixedExchangeRate":{
    "rate":1.00000000,
    "fromCurrency":"USD",
    "toCurrency":"XBT",
    "measuredDate":"2020-01-02T03:04:05.123Z"
  },
  "depositState":"RECEIVING_FUNDS",
  "expiryDate":"2020-01-02T03:04:05.123Z",
  "receiverAddress":"A11aAAa111A1Aa1aAAa111aaA1A11A1aAaAAA1aaA1Aaa1A11A11A1AAA1A1AaaA",
  "verificationSignature": "+qITVtPMKczDVFW/v1OiQNUQpHEN239O6+jOQYYUuKLFogItgGVe6EQutEUs41VCRUmzk=",
  "receivedFunds":[
    {
      "txHash":"000000000000000000000000000000000000000000000",
      "amount":{
        "amount":1.00000000,
        "currency":"XBT"
      },
      "createdDate":"2020-01-02T03:04:05Z",
      "state":"CONFIRMED",
      "rate":{
        "rate":1.00000000,
        "fromCurrency":"XBT",
        "toCurrency":"USD",
        "measuredDate":"2020-01-02T03:04:05Z"
      },
      "transactionId": "AAAAAA",
      "confirmations": 1
    },
    {
      "txHash":"000000000000000000000000000000000000000000000",
      "amount":{
        "amount":1.00000000,
        "currency":"XBT"
      },
      "createdDate":"2020-01-02T03:04:05Z",
      "state":"UNCONFIRMED",
      "rate":{
        "rate":1.00000000,
        "fromCurrency":"XBT",
        "toCurrency":"USD",
        "measuredDate":"2020-01-02T03:04:05Z"
      },
      "transactionId": "AAAAAA",
      "confirmations": 0
    }
  ],
  "totalReceivedAmountInCrypto":{
    "amount":1.00000000,
    "currency":"XBT"
  },
  "totalReceivedAmountInFiat":{
    "amount":1.00,
    "currency":"USD"
  }
}
Deposit void
{
  "callbackId":"00000000-0000-0000-0000-00000000000",
  "callbackType":"DEPOSIT_VOID",
  "depositId":"00000000-0000-0000-0000-00000000000",
  "reference":"00000000000000",
  "creditOrderAlphanumericId":"AAAAAA",
  "requestedAmountInFiat":{
    "amount":1.00,
    "currency":"USD"
  },
  "requestedAmountInCrypto":{
    "amount":1.00000000,
    "currency":"XBT"
  },
  "fixedExchangeRate":{
    "rate":1.00000000,
    "fromCurrency":"USD",
    "toCurrency":"XBT",
    "measuredDate":"2020-01-02T03:04:05.123Z"
  },
  "depositState":"VOID",
  "expiryDate":"2020-01-02T03:04:05.123Z",
  "receiverAddress":"A11aAAa111A1Aa1aAAa111aaA1A11A1aAaAAA1aaA1Aaa1A11A11A1AAA1A1AaaA",
  "verificationSignature": "+qITVtPMKczDVFW/v1OiQNUQpHEN239O6+jOQYYUuKLFogItgGVe6EQutEUs41VCRUmzk=",
  "receivedFunds":[],
  "totalReceivedAmountInCrypto":{
    "amount":1.00000000,
    "currency":"XBT"
  },
  "totalReceivedAmountInFiat":{
    "amount":1.00,
    "currency":"USD"
  }
}
Deposit expired
{
  "callbackId":"00000000-0000-0000-0000-00000000000",
  "callbackType":"DEPOSIT_EXPIRED",
  "depositId":"00000000-0000-0000-0000-00000000000",
  "reference":"00000000000000",
  "creditOrderAlphanumericId":"AAAAAA",
  "requestedAmountInFiat":{
    "amount":1.00,
    "currency":"USD"
  },
  "requestedAmountInCrypto":{
    "amount":1.00000000,
    "currency":"XBT"
  },
  "fixedExchangeRate":{
    "rate":1.00000000,
    "fromCurrency":"USD",
    "toCurrency":"XBT",
    "measuredDate":"2020-01-02T03:04:05.123Z"
  },
  "depositState":"VOID",
  "expiryDate":"2020-01-02T03:04:05.123Z",
  "receiverAddress":"A11aAAa111A1Aa1aAAa111aaA1A11A1aAaAAA1aaA1Aaa1A11A11A1AAA1A1AaaA",
  "verificationSignature": "+qITVtPMKczDVFW/v1OiQNUQpHEN239O6+jOQYYUuKLFogItgGVe6EQutEUs41VCRUmzk=",
  "receivedFunds":[],
  "totalReceivedAmountInCrypto":{
    "amount":1.00000000,
    "currency":"XBT"
  },
  "totalReceivedAmountInFiat":{
    "amount":1.00,
    "currency":"USD"
  }
}
Deposit completed
{
  "callbackId":"00000000-0000-0000-0000-00000000000",
  "callbackType":"DEPOSIT_COMPLETED",
  "depositId":"00000000-0000-0000-0000-00000000000",
  "reference":"00000000000000",
  "creditOrderAlphanumericId":"AAAAAA",
  "requestedAmountInFiat":{
    "amount":1.00,
    "currency":"USD"
  },
  "requestedAmountInCrypto":{
    "amount":1.00000000,
    "currency":"XBT"
  },
  "fixedExchangeRate":{
    "rate":1.00000000,
    "fromCurrency":"USD",
    "toCurrency":"XBT",
    "measuredDate":"2020-01-02T03:04:05.123Z"
  },
  "depositState":"COMPLETED",
  "expiryDate":"2020-01-02T03:04:05.123Z",
  "receiverAddress":"A11aAAa111A1Aa1aAAa111aaA1A11A1aAaAAA1aaA1Aaa1A11A11A1AAA1A1AaaA",
  "verificationSignature": "+qITVtPMKczDVFW/v1OiQNUQpHEN239O6+jOQYYUuKLFogItgGVe6EQutEUs41VCRUmzk=",
  "receivedFunds":[
    {
      "txHash":"000000000000000000000000000000000000000000000",
      "amount":{
        "amount":1.00000000,
        "currency":"XBT"
      },
      "createdDate":"2020-01-02T03:04:05Z",
      "confirmedDate":"2020-01-02T03:04:05Z",
      "state":"CONFIRMED",
      "rate":{
        "rate":1.00000000,
        "fromCurrency":"XBT",
        "toCurrency":"USD",
        "measuredDate":"2020-01-02T03:04:05Z"
      },
      "transactionId": "AAAAAA",
      "confirmations": 1
    }
  ],
  "totalReceivedAmountInCrypto":{
    "amount":1.00000000,
    "currency":"XBT"
  },
  "totalReceivedAmountInFiat":{
    "amount":1.00,
    "currency":"USD"
  }
}

10.B.2. Payouts

Payout created
{
  "callbackId":"00000000-0000-0000-0000-00000000000",
  "callbackType":"PAYOUT_CREATED",
  "payoutId":"00000000-0000-0000-0000-00000000000",
  "reference":"00000000000000",
  "debitOrderAlphanumericId":"AAAAAA",
  "requestedAmount":{
    "amount":1.00,
    "currency":"USD"
  },
  "payoutState":"CREATED",
  "destinationAddress":"A11aAAa111A1Aa1aAAa111aaA1A11A1aAaAAA1aaA1Aaa1A11A11A1AAA1A1AaaA",
  "destinationAccountId":"00000000-0000-0000-0000-00000000000",
  "feePolicy": "NORMAL",
  "subtractFee": false,
  "useCoinConsolidation" : true,
  "batchingAllowed" : false,
  "orderCodeName": "PAYOUT",
  "generalLedgerName": "General Ledger Name",
  "generalLedgerProject": "General Ledger Project",
  "generalLedgerDistribution": "General Ledger Distribution"
}
Payout creation failed
{
  "callbackId":"00000000-0000-0000-0000-00000000000",
  "callbackType":"PAYOUT_CREATION_FAILED",
  "error":{
    "details":"error details"
  },
  "payoutId":"00000000-0000-0000-0000-00000000000",
  "reference":"00000000000000",
  "requestedAmount":{
    "amount":1.00,
    "currency":"USD"
  },
  "payoutState":"CREATE_FAILED",
  "destinationAddress":"A11aAAa111A1Aa1aAAa111aaA1A11A1aAaAAA1aaA1Aaa1A11A11A1AAA1A1AaaA",
  "feePolicy": "NORMAL",
  "subtractFee": false,
  "useCoinConsolidation" : true,
  "batchingAllowed" : false,
  "orderCodeName": "PAYOUT",
  "generalLedgerName": "General Ledger Name",
  "generalLedgerProject": "General Ledger Project",
  "generalLedgerDistribution": "General Ledger Distribution"
}
Payout creation timeout
{
  "callbackId":"00000000-0000-0000-0000-00000000000",
  "callbackType":"PAYOUT_CREATION_TIMEOUT",
  "error":{
    "details":"Timeout creating payout"
  },
  "payoutId":"00000000-0000-0000-0000-00000000000",
  "reference":"00000000000000",
  "requestedAmount":{ "amount":1.00, "currency":"USD" },
  "payoutState":"CREATE_TIMEOUT",
  "destinationAddress":"A11aAAa111A1Aa1aAAa111aaA1A11A1aAaAAA1aaA1Aaa1A11A11A1AAA1A1AaaA",
  "feePolicy": "NORMAL",
  "subtractFee": false,
  "useCoinConsolidation" : true,
  "batchingAllowed" : false,
  "orderCodeName": "PAYOUT",
  "generalLedgerName": "General Ledger Name",
  "generalLedgerProject": "General Ledger Project",
  "generalLedgerDistribution": "General Ledger Distribution"
}
Payout requires authorizations
{
  "callbackId":"00000000-0000-0000-0000-00000000000",
  "callbackType":"PAYOUT_REQUIRES_AUTHORIZATIONS",
  "payoutId":"00000000-0000-0000-0000-00000000000",
  "reference":"00000000000000",
  "debitOrderAlphanumericId":"AAAAAA",
  "requestedAmount":{
    "amount":1.00,
    "currency":"USD"
  },
  "payoutState":"COSIGNER_AUTHORIZATIONS_PENDING",
  "destinationAddress":"A11aAAa111A1Aa1aAAa111aaA1A11A1aAaAAA1aaA1Aaa1A11A11A1AAA1A1AaaA",
  "destinationAccountId":"00000000-0000-0000-0000-00000000000",
  "authorization":{
    "id":"00000000-0000-0000-0000-00000000000",
    "state":"PENDING",
    "cosignerAuthorizations":[
      {
        "state":"AUTHORIZED",
        "userGroupName":"us.authorizers.psp",
        "username":"automation000.test",
        "expire":"2020-01-02T03:04:05.123Z"
      },
      {
        "state":"PENDING",
        "userGroupName":"us.authorizers.treasury"
      }
    ]
  },
  "feePolicy": "NORMAL",
  "subtractFee": false,
  "useCoinConsolidation" : true,
  "batchingAllowed" : false,
  "orderCodeName": "PAYOUT",
  "generalLedgerName": "General Ledger Name",
  "generalLedgerProject": "General Ledger Project",
  "generalLedgerDistribution": "General Ledger Distribution"
}
Payout cancelled
{
  "callbackId":"00000000-0000-0000-0000-00000000000",
  "callbackType":"PAYOUT_CANCELLED",
  "payoutId":"00000000-0000-0000-0000-00000000000",
  "reference":"00000000000000",
  "debitOrderAlphanumericId":"AAAAAA",
  "requestedAmount":{"amount":1.00, "currency":"USD"},
  "payoutState":"CANCELLED",
  "destinationAddress":"A11aAAa111A1Aa1aAAa111aaA1A11A1aAaAAA1aaA1Aaa1A11A11A1AAA1A1AaaA",
  "authorization":{
    "id":"00000000-0000-0000-0000-00000000000",
    "state":"PENDING",
    "cosignerAuthorizations":[
      {
        "state":"EXPIRED",
        "userGroupName":"us.authorizers.psp",
        "username":"automation000.test",
        "expire":"2020-01-02T03:04:05.123Z"
      },
      {
        "state":"PENDING",
        "userGroupName":"us.authorizers.treasury"
      }
    ]
  },
  "feePolicy": "NORMAL",
  "subtractFee": false,
  "useCoinConsolidation" : true,
  "batchingAllowed" : false,
  "orderCodeName": "PAYOUT",
  "generalLedgerName": "General Ledger Name",
  "generalLedgerProject": "General Ledger Project",
  "generalLedgerDistribution": "General Ledger Distribution"
}
Payout cosigner authorized
{
  "callbackId":"00000000-0000-0000-0000-00000000000",
  "callbackType":"PAYOUT_COSIGNER_AUTHORIZED",
  "payoutId":"00000000-0000-0000-0000-00000000000",
  "reference":"00000000000000",
  "debitOrderAlphanumericId":"AAAAAA",
  "requestedAmount":{
    "amount":1.00,
    "currency":"USD"
  },
  "payoutState":"AUTHORIZED",
  "destinationAddress":"A11aAAa111A1Aa1aAAa111aaA1A11A1aAaAAA1aaA1Aaa1A11A11A1AAA1A1AaaA",
  "destinationAccountId":"00000000-0000-0000-0000-00000000000",
  "authorization":{
    "id":"00000000-0000-0000-0000-00000000000",
    "state":"FULLY_AUTHORIZED",
    "cosignerAuthorizations":[
      {
        "state":"AUTHORIZED",
        "userGroupName":"us.authorizers.psp",
        "username":"automation000.test",
        "expire":"2020-01-02T03:04:05.123Z"
      }
    ]
  },
  "feePolicy": "NORMAL",
  "subtractFee": false,
  "useCoinConsolidation" : true,
  "batchingAllowed" : false,
  "orderCodeName": "PAYOUT",
  "generalLedgerName": "General Ledger Name",
  "generalLedgerProject": "General Ledger Project",
  "generalLedgerDistribution": "General Ledger Distribution"
}
Payout signing
{
  "callbackId":"00000000-0000-0000-0000-00000000000",
  "callbackType":"PAYOUT_SIGNING",
  "payoutId":"00000000-0000-0000-0000-00000000000",
  "reference":"00000000000000",
  "debitOrderAlphanumericId":"AAAAAA",
  "requestedAmount":{
    "amount":1.00,
    "currency":"USD"
  },
  "payoutState":"SIGNING",
  "destinationAddress":"A11aAAa111A1Aa1aAAa111aaA1A11A1aAaAAA1aaA1Aaa1A11A11A1AAA1A1AaaA",
  "destinationAccountId":"00000000-0000-0000-0000-00000000000",
  "authorization":{
    "id":"00000000-0000-0000-0000-00000000000",
    "state":"FULLY_AUTHORIZED",
    "cosignerAuthorizations":[
      {
        "state":"AUTHORIZED",
        "userGroupName":"us.authorizers.psp",
        "username":"automation000.test",
        "expire":"2020-01-02T03:04:05.123Z"
      }
    ]
  },
  "feePolicy": "NORMAL",
  "subtractFee": false,
  "useCoinConsolidation" : true,
  "batchingAllowed" : false,
  "orderCodeName": "PAYOUT",
  "generalLedgerName": "General Ledger Name",
  "generalLedgerProject": "General Ledger Project",
  "generalLedgerDistribution": "General Ledger Distribution"
}
Payout sending
{
  "callbackId":"00000000-0000-0000-0000-00000000000",
  "callbackType":"PAYOUT_SENDING",
  "payoutId":"00000000-0000-0000-0000-00000000000",
  "reference":"00000000000000",
  "debitOrderAlphanumericId":"AAAAAA",
  "requestedAmount":{
    "amount":1.00,
    "currency":"USD"
  },
  "payoutState":"SENDING",
  "destinationAddress":"A11aAAa111A1Aa1aAAa111aaA1A11A1aAaAAA1aaA1Aaa1A11A11A1AAA1A1AaaA",
  "destinationAccountId":"00000000-0000-0000-0000-00000000000",
  "authorization":{
    "id":"00000000-0000-0000-0000-00000000000",
    "state":"FULLY_AUTHORIZED",
    "cosignerAuthorizations":[
      {
        "state":"AUTHORIZED",
        "userGroupName":"us.authorizers.psp",
        "username":"automation000.test",
        "expire":"2020-01-02T03:04:05.123Z"
      }
    ]
  },
  "feePolicy": "NORMAL",
  "subtractFee": false,
  "useCoinConsolidation" : true,
  "batchingAllowed" : false,
  "orderCodeName": "PAYOUT",
  "generalLedgerName": "General Ledger Name",
  "generalLedgerProject": "General Ledger Project",
  "generalLedgerDistribution": "General Ledger Distribution"
}
Payout sent
{
  "callbackId":"00000000-0000-0000-0000-00000000000",
  "callbackType":"PAYOUT_SENT",
  "payoutId":"00000000-0000-0000-0000-00000000000",
  "reference":"00000000000000",
  "debitOrderAlphanumericId":"AAAAAA",
  "requestedAmount":{
    "amount":1.00,
    "currency":"USD"
  },
  "payoutState":"SENT",
  "destinationAddress":"A11aAAa111A1Aa1aAAa111aaA1A11A1aAaAAA1aaA1Aaa1A11A11A1AAA1A1AaaA",
  "destinationAccountId":"00000000-0000-0000-0000-00000000000",
  "sentFunds":{
    "txHash":"000000000000000000000000000000000000000000000",
    "amount":{
      "amount":1.00000000,
      "currency":"XBT"
    },
    "fee":{
      "amount":1.00000000,
      "currency":"XBT"
    },
    "createdDate":"2020-01-02T03:04:05Z",
    "state":"UNCONFIRMED",
    "rate":{
      "rate":1.00000000,
      "fromCurrency":"XBT",
      "toCurrency":"USD",
      "measuredDate":"2020-01-02T03:04:05Z"
    },
    "transactionId": "AAAAAA",
    "confirmations": 0
  },
  "authorization":{
    "id":"00000000-0000-0000-0000-00000000000",
    "state":"FULLY_AUTHORIZED",
    "cosignerAuthorizations":[
      {
        "state":"AUTHORIZED",
        "userGroupName":"us.authorizers.psp",
        "username":"automation000.test",
        "expire":"2020-01-02T03:04:05.123Z"
      }
    ]
  },
  "feePolicy": "NORMAL",
  "subtractFee": false,
  "useCoinConsolidation" : true,
  "batchingAllowed" : false,
  "orderCodeName": "PAYOUT",
  "generalLedgerName": "General Ledger Name",
  "generalLedgerProject": "General Ledger Project",
  "generalLedgerDistribution": "General Ledger Distribution"
}
Payout completed
{
  "callbackId":"00000000-0000-0000-0000-00000000000",
  "callbackType":"PAYOUT_COMPLETED",
  "payoutId":"00000000-0000-0000-0000-00000000000",
  "reference":"00000000000000",
  "debitOrderAlphanumericId":"AAAAAA",
  "requestedAmount":{
    "amount":1.00,
    "currency":"USD"
  },
  "payoutState":"COMPLETED",
  "destinationAddress":"A11aAAa111A1Aa1aAAa111aaA1A11A1aAaAAA1aaA1Aaa1A11A11A1AAA1A1AaaA",
  "destinationAccountId":"00000000-0000-0000-0000-00000000000",
  "sentFunds":{
    "txHash":"000000000000000000000000000000000000000000000",
    "amount":{
      "amount":1.00000000,
      "currency":"XBT"
    },
    "fee":{
      "amount":1.00000000,
      "currency":"XBT"
    },
    "createdDate":"2020-01-02T03:04:05Z",
    "confirmedDate":"2020-01-02T03:04:05Z",
    "state":"CONFIRMED",
    "rate":{
      "rate":1.00000000,
      "fromCurrency":"XBT",
      "toCurrency":"USD",
      "measuredDate":"2020-01-02T03:04:05Z"
    },
    "transactionId": "AAAAAA",
    "confirmations": 1
  },
  "authorization":{
    "id":"00000000-0000-0000-0000-00000000000",
    "state":"FULLY_AUTHORIZED",
    "cosignerAuthorizations":[
      {
        "state":"AUTHORIZED",
        "userGroupName":"us.authorizers.psp",
        "username":"automation000.test",
        "expire":"2020-01-02T03:04:05.123Z"
      }
    ]
  },
  "feePolicy": "NORMAL",
  "subtractFee": false,
  "useCoinConsolidation" : true,
  "batchingAllowed" : false,
  "orderCodeName": "PAYOUT",
  "generalLedgerName": "General Ledger Name",
  "generalLedgerProject": "General Ledger Project",
  "generalLedgerDistribution": "General Ledger Distribution"
}

Appendix C: Callback samples for V3

The following examples are for V3 of the PE API. All of the documentation in this guide is relevant for previous versions of the API, however the examples in Appendix B: Callback samples are specifically for Bitcoin. The V3 examples in this section are generic and can be used for any of the cryptocurrencies supported by Fortris including Bitcoin, Ethereum, Litecoin, Binance, USDT and USDC.

10.C.1. Deposits

Deposit completed in Bitcoin
{
  "callbackId":"00000000-0000-0000-0000-00000000000",
  "callbackType":"DEPOSIT_COMPLETED",
  "depositId":"00000000-0000-0000-0000-00000000000",
  "reference":"00000000000000",
  "creditOrderAlphanumericId":"AAAAAA",
  "requestedAmountInFiat":{
    "amount":1.00,
    "currency":"USD"
  },
  "requestedAmountInCrypto":{
    "amount":1.00000000,
    "currency":"XBT"
  },
  "network":"BITCOIN",
  "cryptoCurrency":"XBT",
  "fixedExchangeRate":{
    "rate":1.00000000,
    "fromCurrency":"USD",
    "toCurrency":"XBT",
    "measuredDate":"2020-01-02T03:04:05.123Z"
  },
  "depositState":"COMPLETED",
  "expiryDate":"2020-01-02T03:04:05.123Z",
  "receiverAddress":"A11aAAa111A1Aa1aAAa111aaA1A11A1aAaAAA1aaA1Aaa1A11A11A1AAA1A1AaaA",
  "verificationSignature": "+qITVtPMKczDVFW/v1OiQNUQpHEN239O6+jOQYYUuKLFogItgGVe6EQutEUs41VCRUmzk=",
  "receivedFunds":[
    {
      "txHash":"000000000000000000000000000000000000000000000",
      "amount":{
        "amount":1.00000000,
        "currency":"XBT"
      },
      "createdDate":"2020-01-02T03:04:05Z",
      "confirmedDate":"2020-01-02T03:04:05Z",
      "state":"CONFIRMED",
      "rate":{
        "rate":1.00000000,
        "fromCurrency":"XBT",
        "toCurrency":"USD",
        "measuredDate":"2020-01-02T03:04:05Z"
      },
      "transactionId": "AAAAAA",
      "confirmations": 1
    }
  ],
  "totalReceivedAmountInCrypto":{
    "amount":1.00000000,
    "currency":"XBT"
  },
  "totalReceivedAmountInFiat":{
    "amount":1.00,
    "currency":"USD"
  }
}
Deposit completed in Ethereum
{
  "callbackId":"00000000-0000-0000-0000-00000000000",
  "callbackType":"DEPOSIT_COMPLETED",
  "depositId":"00000000-0000-0000-0000-00000000000",
  "reference":"00000000000000",
  "requestedAmountInFiat":{
    "amount":1.00,
    "currency":"USD"
  },
  "requestedAmountInCrypto":{
    "amount":1.00000000,
    "currency":"ETH"
  },
  "network":"ETHEREUM",
  "cryptoCurrency":"ETH",
  "fixedExchangeRate":{
    "rate":1.00000000,
    "fromCurrency":"USD",
    "toCurrency":"ETH",
    "measuredDate":"2020-01-02T03:04:05.123Z"
  },
  "depositState":"COMPLETED",
  "expiryDate":"2020-01-02T03:04:05.123Z",
  "receiverAddress":"A11aAAa111A1Aa1aAAa111aaA1A11A1aAaAAA1aaA1Aaa1A11A11A1AAA1A1AaaA",
  "receivedFunds":[
    {
      "txHash":"000000000000000000000000000000000000000000000",
      "amount":{
        "amount":1.00000000,
        "currency":"ETH"
      },
      "createdDate":"2020-01-02T03:04:05Z",
      "confirmedDate":"2020-01-02T03:04:05Z",
      "state":"CONFIRMED",
      "rate":{
        "rate":1.00000000,
        "fromCurrency":"ETH",
        "toCurrency":"USD",
        "measuredDate":"2020-01-02T03:04:05Z"
      },
      "transactionId": "AAAAAA"
    }
  ],
  "totalReceivedAmountInCrypto":{
    "amount":1.00000000,
    "currency":"ETH"
  },
  "totalReceivedAmountInFiat":{
    "amount":1.00,
    "currency":"USD"
  }
}
Deposit completed in Litecoin
{
  "callbackId":"00000000-0000-0000-0000-00000000000",
  "callbackType":"DEPOSIT_COMPLETED",
  "depositId":"00000000-0000-0000-0000-00000000000",
  "reference":"00000000000000",
  "requestedAmountInFiat":{
    "amount":1.00,
    "currency":"USD"
  },
  "requestedAmountInCrypto":{
    "amount":1.00000000,
    "currency":"LTC"
  },
  "network":"LITECOIN",
  "cryptoCurrency":"LTC",
  "fixedExchangeRate":{
    "rate":1.00000000,
    "fromCurrency":"USD",
    "toCurrency":"LTC",
    "measuredDate":"2020-01-02T03:04:05.123Z"
  },
  "depositState":"COMPLETED",
  "expiryDate":"2020-01-02T03:04:05.123Z",
  "receiverAddress":"A11aAAa111A1Aa1aAAa111aaA1A11A1aAaAAA1aaA1Aaa1A11A11A1AAA1A1AaaA",
  "receivedFunds":[
    {
      "txHash":"000000000000000000000000000000000000000000000",
      "amount":{
        "amount":1.00000000,
        "currency":"LTC"
      },
      "createdDate":"2020-01-02T03:04:05Z",
      "confirmedDate":"2020-01-02T03:04:05Z",
      "state":"CONFIRMED",
      "rate":{
        "rate":1.00000000,
        "fromCurrency":"LTC",
        "toCurrency":"USD",
        "measuredDate":"2020-01-02T03:04:05Z"
      },
      "transactionId": "AAAAAA"
    }
  ],
  "totalReceivedAmountInCrypto":{
    "amount":1.00000000,
    "currency":"LTC"
  },
  "totalReceivedAmountInFiat":{
    "amount":1.00,
    "currency":"USD"
  }
}
Deposit completed in USDT
{
  "callbackId":"00000000-0000-0000-0000-00000000000",
  "callbackType":"DEPOSIT_COMPLETED",
  "depositId":"00000000-0000-0000-0000-00000000000",
  "reference":"00000000000000",
  "requestedAmountInFiat":{
    "amount":1.00,
    "currency":"USD"
  },
  "requestedAmountInCrypto":{
    "amount":1.00000000,
    "currency":"USDT"
  },
  "network":"ETHEREUM",
  "cryptoCurrency":"USDT",
  "fixedExchangeRate":{
    "rate":1.00000000,
    "fromCurrency":"USD",
    "toCurrency":"USDT",
    "measuredDate":"2020-01-02T03:04:05.123Z"
  },
  "depositState":"COMPLETED",
  "expiryDate":"2020-01-02T03:04:05.123Z",
  "receiverAddress":"A11aAAa111A1Aa1aAAa111aaA1A11A1aAaAAA1aaA1Aaa1A11A11A1AAA1A1AaaA",
  "receivedFunds":[
    {
      "txHash":"000000000000000000000000000000000000000000000",
      "amount":{
        "amount":1.00000000,
        "currency":"USDT"
      },
      "createdDate":"2020-01-02T03:04:05Z",
      "confirmedDate":"2020-01-02T03:04:05Z",
      "state":"CONFIRMED",
      "rate":{
        "rate":1.00000000,
        "fromCurrency":"USDT",
        "toCurrency":"USD",
        "measuredDate":"2020-01-02T03:04:05Z"
      },
      "transactionId": "AAAAAA"
    }
  ],
  "totalReceivedAmountInCrypto":{
    "amount":1.00000000,
    "currency":"USDT"
  },
  "totalReceivedAmountInFiat":{
    "amount":1.00,
    "currency":"USD"
  }
}
Deposit completed in USDC
{
  "callbackId":"00000000-0000-0000-0000-00000000000",
  "callbackType":"DEPOSIT_COMPLETED",
  "depositId":"00000000-0000-0000-0000-00000000000",
  "reference":"00000000000000",
  "requestedAmountInFiat":{
    "amount":1.00,
    "currency":"USD"
  },
  "requestedAmountInCrypto":{
    "amount":1.00000000,
    "currency":"USDC"
  },
  "network":"ETHEREUM",
  "cryptoCurrency":"USDC",
  "fixedExchangeRate":{
    "rate":1.00000000,
    "fromCurrency":"USD",
    "toCurrency":"USDC",
    "measuredDate":"2020-01-02T03:04:05.123Z"
  },
  "depositState":"COMPLETED",
  "expiryDate":"2020-01-02T03:04:05.123Z",
  "receiverAddress":"A11aAAa111A1Aa1aAAa111aaA1A11A1aAaAAA1aaA1Aaa1A11A11A1AAA1A1AaaA",
  "receivedFunds":[
    {
      "txHash":"000000000000000000000000000000000000000000000",
      "amount":{
        "amount":1.00000000,
        "currency":"USDC"
      },
      "createdDate":"2020-01-02T03:04:05Z",
      "confirmedDate":"2020-01-02T03:04:05Z",
      "state":"CONFIRMED",
      "rate":{
        "rate":1.00000000,
        "fromCurrency":"USDC",
        "toCurrency":"USD",
        "measuredDate":"2020-01-02T03:04:05Z"
      },
      "transactionId": "AAAAAA"
    }
  ],
  "totalReceivedAmountInCrypto":{
    "amount":1.00000000,
    "currency":"USDC"
  },
  "totalReceivedAmountInFiat":{
    "amount":1.00,
    "currency":"USD"
  }
}

10.C.2. Payouts

Payout completed in Bitcoin
{
  "callbackId":"00000000-0000-0000-0000-00000000000",
  "callbackType":"PAYOUT_COMPLETED",
  "payoutId":"00000000-0000-0000-0000-00000000000",
  "reference":"00000000000000",
  "debitOrderAlphanumericId":"AAAAAA",
  "requestedAmount":{
    "amount":1.00,
    "currency":"USD"
  },
  "network":"BITCOIN",
  "cryptoCurrency":"XBT",
  "payoutState":"COMPLETED",
  "destinationAddress":"A11aAAa111A1Aa1aAAa111aaA1A11A1aAaAAA1aaA1Aaa1A11A11A1AAA1A1AaaA",
  "destinationAccountId":"00000000-0000-0000-0000-00000000000",
  "sentFunds":{
    "txHash":"000000000000000000000000000000000000000000000",
    "amount":{
      "amount":1.00000000,
      "currency":"XBT"
    },
    "fee":{
      "amount":1.00000000,
      "currency":"XBT"
    },
    "createdDate":"2020-01-02T03:04:05Z",
    "confirmedDate":"2020-01-02T03:04:05Z",
    "state":"CONFIRMED",
    "rate":{
      "rate":1.00000000,
      "fromCurrency":"XBT",
      "toCurrency":"USD",
      "measuredDate":"2020-01-02T03:04:05Z"
    },
    "transactionId": "AAAAAA",
    "confirmations": 1
  },
  "authorization":{
    "id":"00000000-0000-0000-0000-00000000000",
    "state":"FULLY_AUTHORIZED",
    "cosignerAuthorizations":[
      {
        "state":"AUTHORIZED",
        "userGroupName":"us.authorizers.psp",
        "username":"automation000.test",
        "expire":"2020-01-02T03:04:05.123Z"
      }
    ]
  },
  "feePolicy": "NORMAL",
  "subtractFee": false,
  "useCoinConsolidation" : true,
  "batchingAllowed" : false,
  "orderCodeName": "PAYOUT",
  "generalLedgerName": "General Ledger Name",
  "generalLedgerProject": "General Ledger Project",
  "generalLedgerDistribution": "General Ledger Distribution"
}
Payout completed in Ethereum
{
  "callbackId":"00000000-0000-0000-0000-00000000000",
  "callbackType":"PAYOUT_COMPLETED",
  "payoutId":"00000000-0000-0000-0000-00000000000",
  "reference":"00000000000000",
  "requestedAmount":{
    "amount":1.00,
    "currency":"USD"
  },
  "network":"ETHEREUM",
  "cryptoCurrency":"ETH",
  "payoutState":"COMPLETED",
  "destinationAddress":"A11aAAa111A1Aa1aAAa111aaA1A11A1aAaAAA1aaA1Aaa1A11A11A1AAA1A1AaaA",
  "destinationAccountId":"00000000-0000-0000-0000-00000000000",
  "sentFunds":{
    "txHash":"000000000000000000000000000000000000000000000",
    "amount":{
      "amount":1.00000000,
      "currency":"ETH"
    },
    "fee":{
      "amount":1.00000000,
      "currency":"ETH"
    },
    "createdDate":"2020-01-02T03:04:05Z",
    "confirmedDate":"2020-01-02T03:04:05Z",
    "state":"CONFIRMED",
    "rate":{
      "rate":1.00000000,
      "fromCurrency":"ETH",
      "toCurrency":"USD",
      "measuredDate":"2020-01-02T03:04:05Z"
    },
    "transactionId": "AAAAAA"
  },
  "orderCodeName": "PAYOUT"
}
Payout completed in Litecoin
{
  "callbackId":"00000000-0000-0000-0000-00000000000",
  "callbackType":"PAYOUT_COMPLETED",
  "payoutId":"00000000-0000-0000-0000-00000000000",
  "reference":"00000000000000",
  "requestedAmount":{
    "amount":1.00,
    "currency":"USD"
  },
  "network":"LITECOIN",
  "cryptoCurrency":"LTC",
  "payoutState":"COMPLETED",
  "destinationAddress":"A11aAAa111A1Aa1aAAa111aaA1A11A1aAaAAA1aaA1Aaa1A11A11A1AAA1A1AaaA",
  "destinationAccountId":"00000000-0000-0000-0000-00000000000",
  "sentFunds":{
    "txHash":"000000000000000000000000000000000000000000000",
    "amount":{
      "amount":1.00000000,
      "currency":"LTC"
    },
    "fee":{
      "amount":1.00000000,
      "currency":"LTC"
    },
    "createdDate":"2020-01-02T03:04:05Z",
    "confirmedDate":"2020-01-02T03:04:05Z",
    "state":"CONFIRMED",
    "rate":{
      "rate":1.00000000,
      "fromCurrency":"LTC",
      "toCurrency":"USD",
      "measuredDate":"2020-01-02T03:04:05Z"
    },
    "transactionId": "AAAAAA"
  },
  "orderCodeName": "PAYOUT"
}
Payout completed in USDT
{
  "callbackId":"00000000-0000-0000-0000-00000000000",
  "callbackType":"PAYOUT_COMPLETED",
  "payoutId":"00000000-0000-0000-0000-00000000000",
  "reference":"00000000000000",
  "requestedAmount":{
    "amount":1.00,
    "currency":"USD"
  },
  "network":"ETHEREUM",
  "cryptoCurrency":"USDT",
  "payoutState":"COMPLETED",
  "destinationAddress":"A11aAAa111A1Aa1aAAa111aaA1A11A1aAaAAA1aaA1Aaa1A11A11A1AAA1A1AaaA",
  "destinationAccountId":"00000000-0000-0000-0000-00000000000",
  "sentFunds":{
    "txHash":"000000000000000000000000000000000000000000000",
    "amount":{
      "amount":1.00000000,
      "currency":"USDT"
    },
    "fee":{
      "amount":1.00000000,
      "currency":"USDT"
    },
    "createdDate":"2020-01-02T03:04:05Z",
    "confirmedDate":"2020-01-02T03:04:05Z",
    "state":"CONFIRMED",
    "rate":{
      "rate":1.00000000,
      "fromCurrency":"USDT",
      "toCurrency":"USD",
      "measuredDate":"2020-01-02T03:04:05Z"
    },
    "transactionId": "AAAAAA"
  },
  "orderCodeName": "PAYOUT"
}
Payout completed in USDC
{
  "callbackId":"00000000-0000-0000-0000-00000000000",
  "callbackType":"PAYOUT_COMPLETED",
  "payoutId":"00000000-0000-0000-0000-00000000000",
  "reference":"00000000000000",
  "requestedAmount":{
    "amount":1.00,
    "currency":"USD"
  },
  "network":"ETHEREUM",
  "cryptoCurrency":"USDC",
  "payoutState":"COMPLETED",
  "destinationAddress":"A11aAAa111A1Aa1aAAa111aaA1A11A1aAaAAA1aaA1Aaa1A11A11A1AAA1A1AaaA",
  "destinationAccountId":"00000000-0000-0000-0000-00000000000",
  "sentFunds":{
    "txHash":"000000000000000000000000000000000000000000000",
    "amount":{
      "amount":1.00000000,
      "currency":"USDC"
    },
    "fee":{
      "amount":1.00000000,
      "currency":"USDC"
    },
    "createdDate":"2020-01-02T03:04:05Z",
    "confirmedDate":"2020-01-02T03:04:05Z",
    "state":"CONFIRMED",
    "rate":{
      "rate":1.00000000,
      "fromCurrency":"USDC",
      "toCurrency":"USD",
      "measuredDate":"2020-01-02T03:04:05Z"
    },
    "transactionId": "AAAAAA"
  },
  "orderCodeName": "PAYOUT"
}

Appendix D: Platform error codes

The most common errors are described here.

10.D.1. 4XX Client errors

401 Unauthorized
HTTP Response Code Platform Error Code Description

401

INVALID_HMAC_SIGNATURE

The signature header is not valid

404 Not found
HTTP Response Code Platform Error Code Description

404

NOT_FOUND_ACCOUNT

The Account was not found in the system

404

NOT_FOUND_XRATE

There is no Exchange Rate information for the specified currencies

404

NOT_FOUND_DEPOSIT

The Deposit was not found in the system

404

NOT_FOUND_PAYOUT

The Payout was not found in the system

404

NOT_FOUND_CLIENT_TOKEN

Client token not setup

404

NOT_FOUND_CLIENT

The key provided as header identifying the client was not found in the system

404

NOT_FOUND_ACCOUNT_BALANCE

Account balance not found for the requested accountId

404

NOT_FOUND_DEBIT_ORDER_CODE

Order code not found in the system

409 Conflict
HTTP Response Code Platform Error Code Description

409

CONFLICT_INVALID_NONCE

The nonce in the header was not valid

409

CONFLICT_VALIDATING_MFA_ACCESS_CODE

The OTP provided by the user was not valid

409

CONFLICT_EXPIRED_XRATE

The current Exchange Rate information in the system was expired

409

CONFLICT_PAYOUT_IN_WRONG_STATE

The Payout was not in the expected status

409

CONFLICT_PAYOUT_ALREADY_FULLY_AUTHORIRIZED

The Payout was already fully authorized

409

CONFLICT_PAYOUT_CANNOT_AUTHORIRIZE_VIA_USER

The user with username cannot authorize the Payout

409

CONFLICT_USER_ALREADY_AUTHORIZED

The user with username already provided a valid authorization

409

CONFLICT_ACCOUNT_BALANCE_NOT_ENOUGH

Not enough available balance for the operation

409

CONFLICT_CUSTOM_FEE_RATE_DISABLED

When a custom fee rate is set but the functionality is disabled

422 Unprocessable entity
HTTP Response Code Platform Error Code Description

422

INVALID_CURRENCY

The currency specified and the currency of the account don’t match

422

INVALID_ACCOUNT

The Account was not valid

422

INVALID_DEPOSIT_STATE

The Deposit was in an invalid state

422

INVALID_PAYOUT_STATE

The Payout was in an invalid state

422

INVALID_QUERY_DATE

The queryDate was not valid. It should be in a range within the arrival time to the server +/- 2 min

422

INVALID_CUSTOM_FEE_RATE_TOO_HIGH

When a requested custom fee rate exceeds the calculated maximum rate

422

INVALID_CUSTOM_FEE_RATE_TOO_LOW

When a requested custom fee rate is lower than the minimum rate allowed

10.D.2. 5XX Server Error

500 Internal server error
HTTP Response Code Platform Error Code Description

500

ERROR_UNKNOWN_CREDIT_ORDER_STATE

Internal error mapping credit state to deposit state

500

ERROR_UNKNOWN_DEBIT_ORDER_STATE

Internal error mapping debit state to payout state

500

ERROR_RETRIEVING_TOKEN_DATA

Internal error fetching the token

500

ERROR_CALCULATING_ACCOUNT_BALANCE

Internal error calculating account balance

502 Bad gateway
HTTP Response Code Platform Error Code Description

502

ERROR_GETTING_CREDIT_ORDER

Internal error fetching credit information

502

ERROR_INVALID_AUTH_TOKEN_SIGNATURE

Internal error authentication

502

ERROR_IN_TOKEN_SERVICE

Internal error reading/writing the token